Il governatore Christian Solinas ha emanato un’ordinanza per la prevenzione da Coronavirus
[bing_translator]
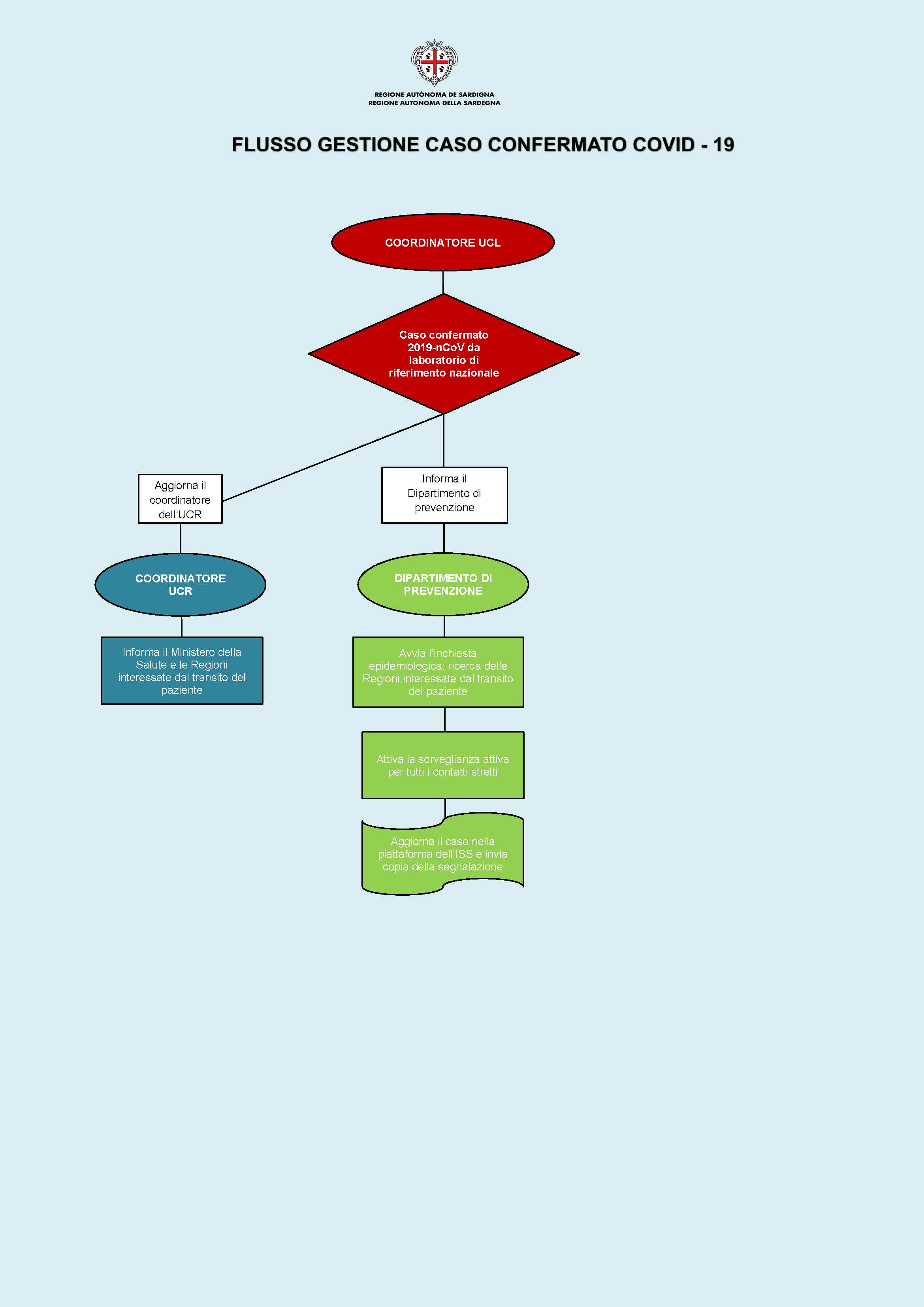
Il presidente della Regione, Christian Solinas, ha emanato un’ordinanza per rafforzare ulteriormente le misure di prevenzione sanitaria già adottate nell’Isola in ottemperanza a quanto disposto a livello nazionale sull’emergenza Coronavirus. In particolare, vengono potenziati i controlli sulle persone in arrivo nell’isola e provenienti dai luoghi in cui siano state riscontrate positività al virus, sia all’estero, sia dalle altre regioni italiane. La macchina dell’emergenza regionale è operativa e la situazione è costantemente monitorata. La Protezione civile regionale dal 20 gennaio ha partecipato a 32 videoconferenze con le autorità nazionali ed operato in stretto raccordo con l’Unità di crisi e l’assessorato della Sanità, emanando 187 bollettini.
NO COMMENTS